信息公示:深圳市鑫裕达塑胶模具有限公司烟气验收报告
2023-03-10(1607)次浏览
信息公示:深圳市鑫裕达塑胶模具有限公司烟气验收报告
...
信息公示:深圳市鑫裕达塑胶模具有限公司烟气验收报告
VOCs,工业废气处理,油烟处理,油烟净化器
最新资讯
-
信息公示:深圳市鑫裕达塑胶模具有限公司烟气验收报告
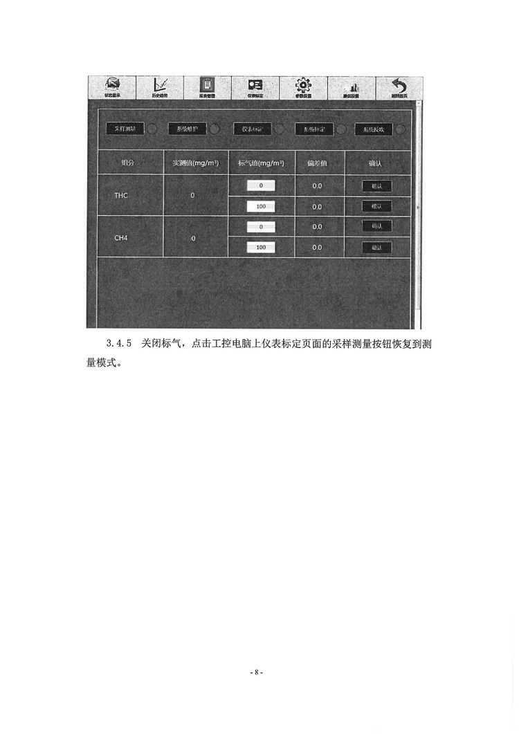
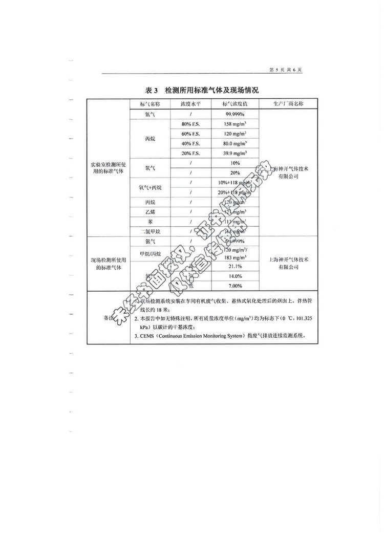
信息公示:深圳市鑫裕达塑胶模具有限公司烟气验收报告 ...
-
油烟净化器怎么清洗
油烟净化器在餐饮行业及食品行业中的应用较为广泛,一款好的油烟...
-
工业油烟净化器设备安装方法
工业油烟净化器设备多用于餐饮行业及食品加工车间等,众所周知...
-
怎样减缓厨房油烟净化器设备老化呢
油烟污染给我们的生活环境带来很大影响,为了加大治理力度,很多...
400-022-0399
服务热线:400-022-0399
联系电话:13530539810
公司传真:0755-2990 1616
公司邮箱:53641549@qq.com
深圳地址:深圳市龙华新区观澜大道73号智源云谷综合楼二楼





400-022-0399